78mÍþ¾Å¹ú¼Ê

³õ´Î£¡¹¤ÐŲ¿°ä²¼¡°¶¯Á¦Ðîµç³ØÌÝ´ÎÀûÓá±³ÁÒªÎļþ£¨¸½Ô­ÎÄ£©

2020-10-13 13:31 ·æÖжÀÐÐ


µã»÷¹Ø×¢£¬ÎÄÕÂĩβÓи£Àû




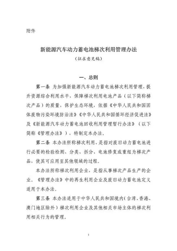
2020Äê10ÔÂ10ÈÕ£¬¹¤ÒµºÍÐÅÏ¢»¯²¿½ÚÄÜÓë×ÛºÏÀûÓÃ˾°ä²¼ÁË¡¶ÐÂÄÜÔ´Æû³µ¶¯Á¦Ðîµç³ØÌÝ´ÎÀûÓÃÖÎÀí·¨×Ó¡·£¬²¢½«Õ÷Ç󶨼û¸åÏòÉç»á¹«¿ªÕ÷Ç󶨼û¡£


ƾ¾ÝÎļþ£¬¼¤ÀøÌÝ´ÎÀûÓÃÆóÒµÑз¢³ö²úºÏÓÃÓÚ»ùÕ¾±¸µç¡¢´¢ÄÜ¡¢³ä»»µçµÈÁìÓòµÄÌݴβúÆ·£¬²»µÃ¿ª·¢³äµç±¦¡¢ÊÖ³ÖÕÕÃ÷É豸µÈ²»Ò×»ØÊÕµÄÌݴβúÆ·¡£¼¤ÀøÑ¡È¡×âÁÞ¡¢¹æÄ£»¯ÀûÓõȱãÓÚÌÝ´ÎÀûÓòúÆ·»ØÊÕµÄóÒ×ģʽ¡£´Ë±í£¬¼¤ÀøÌÝ´ÎÀûÓÃÆóÒµÓëÐÂÄÜÔ´Æû³µ³ö²ú¡¢¶¯Á¦Ðîµç³Ø³ö²ú¼°±¨·Ï»ú¶¯³µ»ØÊÕ²ð½âµÈÆóÒµºÍ̸ºÏ×÷£¬¼ÓÇ¿ÐÅÏ¢¹²Ïí£¬ÀûÓÃÒÑÓлØÊÕÇþ·£¬¸ßЧ»ØÊշϾɶ¯Á¦Ðîµç³ØÓÃÓÚÌÝ´ÎÀûÓá£


Õ÷Ç󶨼û¸åÔ­ÎÄÈçÏ£º


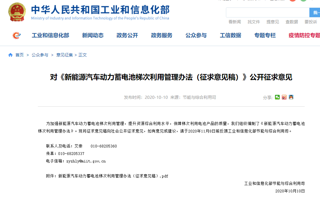
¶Ô¡¶ÐÂÄÜÔ´Æû³µ¶¯Á¦Ðîµç³ØÌÝ´ÎÀûÓÃÖÎÀí·¨×Ó(Õ÷Ç󶨼û¸å)¡·¹«¿ªÕ÷Ç󶨼û

Ϊ¼ÓÇ¿ÐÂÄÜÔ´Æû³µ¶¯Á¦Ðîµç³ØÌÝ´ÎÀûÓÃÖÎÀí£¬ÌáÉý×ÊÔ´×ÛºÏÀûÓÃˮƽ£¬±£ÏÕÌÝ´ÎÀûÓÃµç³Ø²úÆ·µÄÖÊÁ¿£¬ÎÒÃÇ×éÖ¯¼ÙÔìÁË¡¶ÐÂÄÜÔ´Æû³µ¶¯Á¦Ðîµç³ØÌÝ´ÎÀûÓÃÖÎÀí·¨×Ó¡·¡£ÏÖ½«Õ÷Ç󶨼û¸åÏòÉç»á¹«¿ªÕ÷Ç󶨼û£¬ÈçÓж¨¼û»ò½¨Ò飬ÇëÓÚ2020Äê11ÔÂ8ÈÕǰ·´À¡¹¤ÒµºÍÐÅÏ¢»¯²¿½ÚÄÜÓë×ÛºÏÀûÓÃ˾¡£
ÁªÏµÈ˼°µç»°£º
°¬³ç¡¡010-68205360
´«Õ棺010-68205337
µç×ÓÐÅÏ䣺zyzhly@miit.gov.cn
¸½¼þ£ºÐÂÄÜÔ´Æû³µ¶¯Á¦Ðîµç³ØÌÝ´ÎÀûÓÃÖÎÀí·¨×Ó(Õ÷Ç󶨼û¸å)
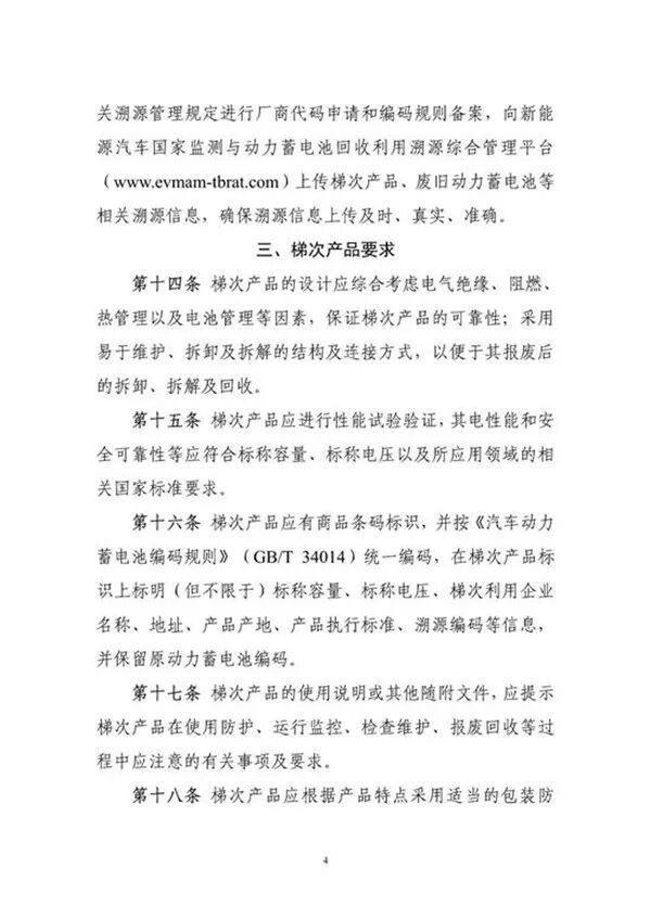
¹¤ÒµºÍÐÅÏ¢»¯²¿
½ÚÄÜÓë×ÛºÏÀûÓÃ˾
2020Äê10ÔÂ10ÈÕ


²ÎÓë֪ʶÐÇÇò£¬¼±¾ç»ñÈ¡Îĵµ

֪ʶÐÇÇòÓÃÓÚ×ÊÁÏÍøÂçºÍ»°Ìâ»áÉÌ£¬ÈçÓиÐÐËֵϰÌâºÍ±ØÒªµÄ×ÊÁÏ£¬Äܹ»@ÖÎÀíÔ±£¬È«Á¦ÖúæÕû¶ÙºÍ»¥»»£¬´Ë¿ÌÀÛ¼ÆÉÏ´«400+·ÖÎĵµ¡£







    1¡¢ÎªºÎÓеijµÔÙÈý×Ôȼ£¬¶øÓеÄÈ´Âô³ö43ÍòÁ¾ÎÞÒ»³öÊ£¿£¿£¿

    2¡¢ÐÂÄÜÔ´Æû³µÊ±ÆÚµÄÓŵȴóÊ¡ª¡ªµç³ØµÄ»ØÊÕ´¦ÖÃ

    3¡¢³äµçϵͳ¸É»õ¡ª¡ª³äµçËÙ¶Å×ÉË­¾ö¶¨£¿£¿£¿

    4¡¢ÎªÊ²Ã´·áÌïÍæ²»ºÃÖ±Å磬¹«¹²Íæ²»ºÃ»ì¶¯£¿

    5¡¢ÆÕ½µ±©Ó꣡ûÉÏÉæË®ÏÕÒ²ÓÐ×ß±£ÏÕ£¿

    6¡¢ÑëÊÓ¶ÔÐÂÄÜÔ´Æû³µµÄ»êÁéÈýÎÊ

    7¡¢ESPÊÇʲô£¿µ½µ×Óжà³ÁÒª£¿

    8¡¢±£Ê±½Ý´¿µç¶¯Æû³µ¸ßÇåÊÓÆµ

    9¡¢µç¶¯Æû³µÄܲ»ÄÜÅÜÔ¶³Ì£¿

    10¡¢µç¶¯Æû³µ±£Ñøµ±¿àÖÔÏî

    11¡¢ÄãËù²»ÖªÂ·µÄÌØË¹À­

    12¡¢ÌØË¹À­µç¶¯Æû³µ

    13¡¢È¼ÁÏµç³ØÆû³µ


¸ü¶àÄÚÈݲ鿴±¾¹«¼ÒºÅº¹ÇàÐÂÎÅ





ÃâÔðÉêÃ÷£º´ËÑ¶Ï¢Ïµ×ªÔØ×Ô»¥ÁªÍøÆäËüýÌ壬ÎÒÃǵÇÔØ´ËÎijöÓÚ´«µÝ¸ü¶àÐÅÏ¢Ö®Ö÷ÕÅ£¬²¢²»ÁÏζ×ÅÔÞ³ÉÆä¸ÅÏë»ò֤ʵÆäÃèÊö£¬ÆäÔ­´´ÐÔÒÔ¼°ÎÄÖгÂÊöÎÄ×ÖºÍÄÚÈÝδ¾­Ö¤Êµ£¬¶Ô±¾ÎÄÒÔ¼°ÆäÖÐÈ«Êý»òÕß²¿ÃÅÄÚÈÝ¡¢ÎÄ×ÖµÄÕæÊµÐÔ¡¢ÆëÈ«ÐÔ¡¢ÊµÊ±ÐÔ±¾Õ¾²»×÷Èκα£ÕÏ»ò³Ðŵ£¬ÎÄÕÂÄÚÈݽö¹©²Î¿¼£¡ÈôÊÇÄú²»½öÔ¸ÎÒÃÇ×ªÔØÄúµÄÎÄÕ£¬ÇëºÍÎÒÃÇÁªÏµ´¦Ö㬸м¤£¡



ɨÂë¹Ø×¢¹«¼ÒºÅ£¬»Ø¸´¡°×ÊÁÏ¡±¼´¿ÉÁìÈ¡¡£



Æô·¢´´Ð£¬ÒýÁìÐÐÒµ·¢Õ¹¡£
È«¹úͳһ·þÎñÈÈÏß
400-077-9986

Æ·ÅÆ¹ÊÊÂ

¹«Ë¾½éÉÜ

·¢Õ¹¹ý³Ì

Õ½Êõ¹æ»®

Ö÷ÌâרÀû

Æ·ÅÆÈÙÓþ

ºÏ×÷ͬ°é

ÒµÎñ²¼¾Ö

Ãŵê¼ÓÃË

¼¼ÊõÅàѵ

Ö÷Ìâ²úÆ·

ÐÂÎÅ×ÊѶ

¹«Ë¾¶¯Ïò

ÐÐÒµ×ÊѶ

Õþ²ß½â¶Á

ÁªÏµ78mÍþ¾Å¹ú¼Ê

×ܲ¿µØÖ·£º

ºþÄÏÊ¡³¤É³Êо­¼Ã¿ª·¢ÇøÃú³ÏÂ̹È

Öǻ۲úÒµÔ°15¶°23Â¥

µç×ÓÓÊÏ䣺

marketing@chld.email

¹Ø×¢¹«¼ÒºÅ


¶þάÂë

µç»°Õ÷ѯ£º400-077-9986
΢Ðſͷþ
ɨÂëÕ÷ѯ
¡¾ÍøÕ¾µØÍ¼¡¿