ÐÂÄÜÔ´Æû³µÇ¿ÔìÄê¼ì³ß¶ÈÕýʽ»ñÅú£¬¼ì²âÉ豸³§ÉÌÖ±½ÓÊÜÒæÊÂÎñ£ºÐÂÄÜÔ´Æû³µÇ¿ÔìÄê¼ì³ß¶ÈÕýʽ»ñµÃºË×¼£¬ÓÐÍû½üÆÚÕýʽ°ä²¼¡£



















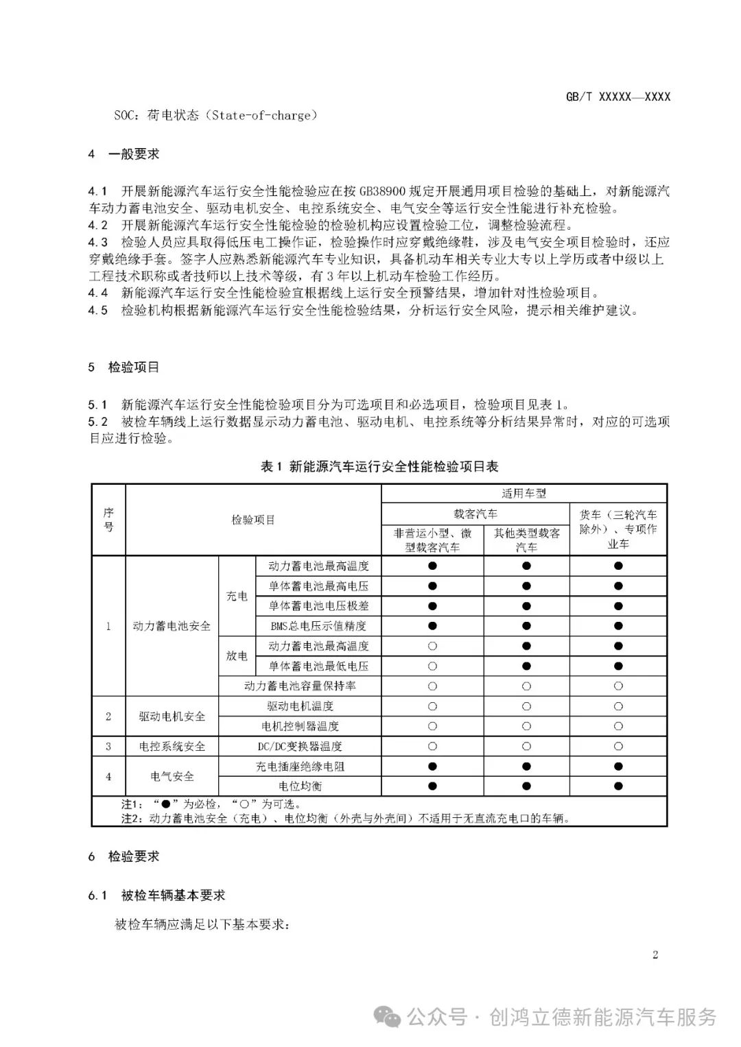
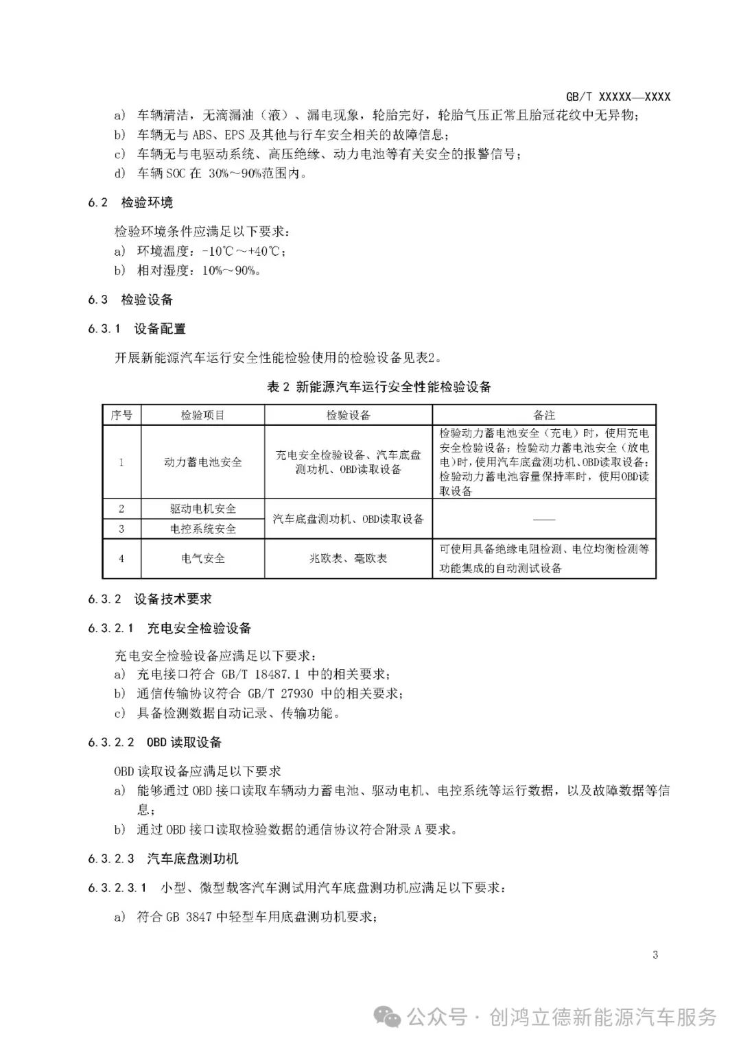
¡¶ÐÂÄÜÔ´Æû³µÔËÐа²È«»úÄܼì²â¹æ³Ì¡·ÖУ¬ÐÂÄÜÔ´Æû³µÔËÐа²È«»úÄܼìÑéÏîÄ¿Ô̺¬¶¯Á¦Ðîµç³Ø°²È«¡¢Çý¶¯µç»ú°²È«¡¢µç¿ØÏµÍ³°²È«¡¢µçÆø°²È«4ÏÆäÖж¯Á¦Ðîµç³Ø°²È«ºÍµçÆø°²È«Îª±Ø¼ìÏîÄ¿£¬±ØÒªÔö³¤³äµç°²È«¼ìÑéÉ豸¡¢Æû³µµ×Å̲⹦»úµÈÉ豸¡£

78mÍþ¾Å¹ú¼Ê¿Æ¼¼¼¯ÍÅ
Ô®ÊÖ400Íò´ÓÒµÕß
³É¹¦×ªÐÍÐÂÄÜԴά½¨
³ÉΪÐÂÄÜÔ´ÊÛºó·þÎñÐÐÒµ¸¨µ¼Õß




Æ·ÅÆ¹ÊÊÂ
¹«Ë¾½éÉÜ
·¢Õ¹¹ý³Ì
Õ½Êõ¹æ»®
Ö÷ÌâרÀû
Æ·ÅÆÈÙÓþ
ºÏ×÷ͬ°é
ÒµÎñ²¼¾Ö
Ãŵê¼ÓÃË
¼¼ÊõÅàѵ
Ö÷Ìâ²úÆ·
ÐÂÎÅ×ÊѶ
¹«Ë¾¶¯Ïò
ÐÐÒµ×ÊѶ
Õþ²ß½â¶Á
¹Ø×¢¹«¼ÒºÅ
